Lecture 09
Generalized Measurement Models: Modeling Observed Dichotomous Data
Generalized Measurement Models: Modeling Observed Dichotomous Data
Educational Statistics and Research Methods
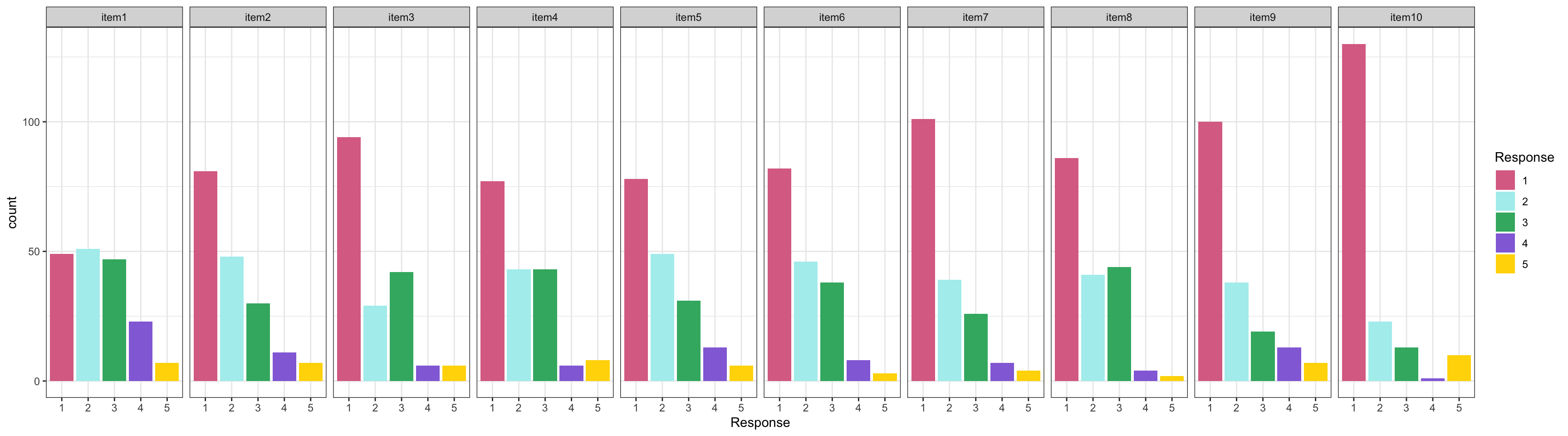
To show dichotomous-data models with our data, we will arbitrarilly dichotomize our item responses:
{0}: Response is Strongly disagree or disagree, or Neither (1-3)
{1}: Response is Agree, or Strongly agree (4-5)
Now, we could argue that a 1 represents someone who agrees with a statement and 0 represents someone who disagrees or is neutral.
Note that this is only for illustrative purpose, such dichotomization shouldn’t be done because
There are distributions for multinomial categories
The results will reflect more of our choice for 0/1
But we first learn dichotomous data models before we get to models for polytomous models.
── Attaching core tidyverse packages ──────────────────────── tidyverse 2.0.0 ──
✔ dplyr 1.1.4 ✔ readr 2.1.5
✔ forcats 1.0.0 ✔ stringr 1.5.1
✔ ggplot2 3.5.1 ✔ tibble 3.2.1
✔ lubridate 1.9.4 ✔ tidyr 1.3.1
✔ purrr 1.0.4
── Conflicts ────────────────────────────────────────── tidyverse_conflicts() ──
✖ dplyr::filter() masks stats::filter()
✖ dplyr::lag() masks stats::lag()
ℹ Use the conflicted package (<http://conflicted.r-lib.org/>) to force all conflicts to become errors
Attaching package: 'kableExtra'
The following object is masked from 'package:dplyr':
group_rows
here() starts at /Users/jihong/Documents/Projects/website-jihong
Loading required package: Rcpp
This is blavaan 0.5-8
On multicore systems, we suggest use of future::plan("multicore") or
future::plan("multisession") for faster post-MCMC computations.
Note
These items have a relatively low proportion of people agreeing with each conspiracy statement
Highest mean: .69
Lowest mean: .034
The Bernoulli distribution is a one-trial version of the Binomial distribution
The probability mass function:
P(Y=y)=πy(1−π)1−y
The Bernoulli distribution has only one parameter: π (typically, known as the probability of success: Y=1)
Mean of the distribution: E(Y)=π
Variance of the distribution: Var(Y)=π(1−π)
Note the definitions of some of the words for data with two values:
Dichotomous: Taking two values (without numbers attached)
Binary: either zero or one
Therefore:
Finally:
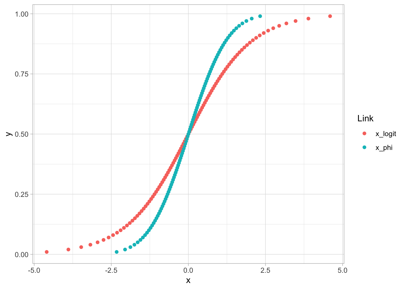
Generalized linear models using Bernoulli distributions put a linear model onto a transformation of the mean
Link function maps the mean E(Y) from its original range of [0,1] to (-∞, ∞);
For an unconditional (empty) model, this is shown here:
f(E(Y))=f(π)
Common choices for the link function in latent variable modeling:
f(π)=log(π1−π)
f(π)=Φ−1(π)
Where Φ is the inverse cumulative distribution of a standard normal distribution
Φ(Z)=∫Z−∞1√2πexp(−x22)dx
In the generalized linear models literature, there are a number of different link functions:
Log-log: f(π)=−log(−log(π))
Complementary Log-log: f(π)=log(−log(1−π))
Most of these seldom appear in latent variable models
Our latent variable models will be defined on the scale of the link function
Sometimes we wish to convert back to the scale of the data
Example: Test characteristic curves mapping θp onto an expected test score
For this, we need the inverse link function
logit(π)=log(π1−π)
π=exp(logit(π))1+exp(logit(π))=11+exp(−logit(π))=(1+exp(−logit(π)))−1
To define a LVM for binary responses using a Bernoulli Distribution
To start, we will use the logit link function
We will begin with the linear predictor we had from the normal distribution models (Confirmatory factor analysis: μi+λiθp)
For an item i and a person p, the model becomes:
P(Ypi=1|θp)=logit−1(μi+λiθp)
Note: the mean πi is replaced by P(Ypi=1|θp)
The item intercept (easiness, location) is μi: the expected logit when θp=0
The item discrimination is λi: the change in the logit for a one-unit increase in θp
A 3-PL Item Response Theory Model with same statistical form but different notations:
P(Ypi=1|θp,ci,ai,bj)=ci+(1−ci)logit−1(αiθp+di)
P(Ypi=1|θp,ci,ai,bj)=ci+(1−ci)logit−1(αi(θp−bi))
where
θp is the latent variable for examinee p, representing the examinee’s proficiency such that higher values indicate more proficency
ai, di, ci are item parameters:
ai: the capability of item to discriminate between examinees with lower and higher values along the latent variables;
di: item “easiness”
bi: item “difficulty”, bi=di/(−ai)
ci: “pseudo-guessing” parameter – examinees with low proficiency may have a nonzero probability of a correct response due to guessing
Depending on your field, the model from the previous slide can be called:
The two-parameter logistic (2PL) model with slope/intercept parameterization
An item factor model
These names reflect the terms given to the model in diverging literature:
Birnbaum, A. (1968). Some Latent Trait Models and Their Use in Inferring an Examinee’s Ability. In F. M. Lord & M. R. Novick (Eds.), Statistical Theories of Mental Test Scores (pp. 397-424). Reading, MA: Addison-Wesley.
Christofferson, A.(1975). Factor analysis of dichotomous variables. Psychometrika , 40, 5-22.
Estimation methods are the largest difference between the two families.
Recall our normal distribution models:
Ypi=μi+λiθp+ep,i;ep,i∼N(0,ψ2i)
Compared to our Bernoulli distribution models:
logit(P(Ypi=1))=μi+λiθp
Differences:
Commonly, the IRT or IFA model is shown on the data scale (using the inverse link function):
P(Ypi=1)=exp(μi+λiθp)1+exp(μi+λiθp)
The core of the model (the terms in the exponent on the right-hand side) is the same
Models are equivalent:
As with the normal distribution (CFA) models, we use the Bernoulli distribution for all observed variables:
logit(P(Yp1=1))=μ1+λ1θplogit(P(Yp2=1))=μ2+λ2θplogit(P(Yp3=1))=μ3+λ3θplogit(P(Yp4=1))=μ4+λ4θplogit(P(Yp5=1))=μ5+λ5θp…logit(P(Yp10=1))=μ10+λ10θp
Measurement Model Auxiliary Steps:
The set of equations on the previous slide formed Step #1 of the Measurement Model Analysis
The next step is:
We will initially assume θp∼N(0,1), which allows us to estimate all item parameters of the model, that we call standardization
The likelihood of item 1 is the function of production of all individuals’ responses:
f(Ypi|λ1)=P∏p=1(πp1)Yp1(1−πp1)1−Yp1
To simplify Equation 1, we take the log:
logf(Ypi|λ1)=ΣPp−1log[(πp1)Ypi(1−πp1)1−Ypi]
Since we know from logit function that:
πpi=exp(μ1+λ1θp)1+exp(μ1+λ1θp)
Which then becomes:
logf(Ypi|λ1)=ΣPp−1log[(exp(μ1+λ1θp)1+exp(μ1+λ1θp))Ypi(1−exp(μ1+λ1θp)1+exp(μ1+λ1θp))1−Ypi]
As an example for λ1:
For each person, the same model likelihood function is used
Only now it varies across each item response
Example: Person 1
f(Y1i|θ1)=I∏i=1(π1i)Y1i(1−π1i)1−Y1i
model Blockmodel {
lambda ~ multi_normal(meanLambda, covLambda); // Prior for item discrimination/factor loadings
mu ~ multi_normal(meanMu, covMu); // Prior for item intercepts
theta ~ normal(0, 1); // Prior for latent variable (with mean/sd specified)
for (item in 1:nItems){
Y[item] ~ bernoulli_logit(mu[item] + lambda[item]*theta);
}
}For logit models without lower / upper asymptote parameters, Stan has a convenient bernoulli_logit function
Automatically has the link function embedded
The catch: The data has to be defined as an integer
Also, note that there are few differences from the model with normal outcomes (CFA)
parameters BlockOnly change from normal outcomes (CFA) model:
data{} Blockdata {
int<lower=0> nObs; // number of observations
int<lower=0> nItems; // number of items
array[nItems, nObs] int<lower=0, upper=1> Y; // item responses in an array
vector[nItems] meanMu; // prior mean vector for intercept parameters
matrix[nItems, nItems] covMu; // prior covariance matrix for intercept parameters
vector[nItems] meanLambda; // prior mean vector for discrimination parameters
matrix[nItems, nItems] covLambda; // prior covariance matrix for discrimination parameters
}One difference from normal outcome model:
array[nItems, nObs] int<lower=0, upper=1> Y;
Arrays are types of matrices (with more than two dimensions possible)
Allows for different types of data (here Y are integers)
bernoulli_logit() functionArrays are row-major (meaning order of items and persons is switched)
The switch of items and observations in the array statement means the data imported have to be transposed:
StanThe Stan program takes longer to run than in linear models:
Number of parameters: 197
10 observed variables: μi and λi for i=1…10
177 latent variables: θp for p=1…177
cmdstanr samples call:
Note: typically, longer chains are needed for larger models like this
Note: Starting values added (mean of 5 is due to logit function limits)
Helps keep definition of parameters (stay away from opposite mode)
Too large of value can lead to NaN values (exceeding numerical precision)
Warning: package 'cmdstanr' was built under R version 4.4.3
This is cmdstanr version 0.8.1
- CmdStanR documentation and vignettes: mc-stan.org/cmdstanr
- CmdStan path: /Users/jihong/.cmdstan/cmdstan-2.36.0
- CmdStan version: 2.36.0
Check convergence with ˆR (PSRF):
rhat
Min. :0.9999
1st Qu.:1.0001
Median :1.0002
Mean :1.0002
3rd Qu.:1.0004
Max. :1.0010
# A tibble: 20 × 10
variable mean median sd mad q5 q95 rhat ess_bulk ess_tail
<chr> <dbl> <dbl> <dbl> <dbl> <dbl> <dbl> <dbl> <dbl> <dbl>
1 mu[1] -2.27 -2.23 0.389 0.373 -2.96 -1.69 1.00 10459. 10267.
2 mu[2] -3.98 -3.87 0.825 0.767 -5.47 -2.82 1.00 10367. 9220.
3 mu[3] -4.36 -4.24 0.909 0.853 -6.03 -3.11 1.00 9487. 8934.
4 mu[4] -5.62 -5.44 1.34 1.26 -8.07 -3.77 1.00 11126. 9699.
5 mu[5] -6.91 -6.62 1.90 1.77 -10.4 -4.36 1.00 9307. 9026.
6 mu[6] -5.70 -5.48 1.41 1.29 -8.30 -3.83 1.00 9499. 8609.
7 mu[7] -6.10 -5.86 1.56 1.44 -8.99 -4.01 1.00 9993. 8759.
8 mu[8] -9.71 -9.42 2.62 2.60 -14.5 -5.92 1.00 14173. 11574.
9 mu[9] -5.87 -5.66 1.49 1.38 -8.65 -3.82 1.00 10408. 9160.
10 mu[10] -4.99 -4.83 1.12 1.04 -7.01 -3.46 1.00 10083. 8465.
11 lambda[1] 1.71 1.67 0.435 0.423 1.06 2.47 1.00 7367. 9356.
12 lambda[2] 2.67 2.59 0.740 0.692 1.64 4.02 1.00 7839. 8497.
13 lambda[3] 2.42 2.33 0.759 0.705 1.36 3.80 1.00 7624. 7123.
14 lambda[4] 3.71 3.57 1.08 1.03 2.20 5.68 1.00 8935. 9175.
15 lambda[5] 5.43 5.19 1.62 1.51 3.23 8.41 1.00 8350. 9162.
16 lambda[6] 3.40 3.24 1.08 0.993 1.94 5.40 1.00 7379. 7790.
17 lambda[7] 3.71 3.55 1.16 1.09 2.11 5.84 1.00 8614. 8116.
18 lambda[8] 5.41 5.24 1.70 1.67 2.93 8.51 1.00 11540. 11101.
19 lambda[9] 4.64 4.47 1.29 1.21 2.86 7.00 1.00 8560. 9090.
20 lambda[10] 2.83 2.72 0.874 0.825 1.59 4.41 1.00 8457. 8456.
At this point, one should investigate model fit of the model we just ran (PPP, WAIC, LOO)
If the model does not fit, then all model parameters could be biased
Moreover, the uncertainty accompanying each parameter (the posterior standard deviation) may also be biased
One plot that can help provide information about the item parameters is the item characteristic curve (ICC)
E(Ypi|θp)=exp(μi+λiθp)1+exp(μi+λiθp)
ICC for 10 items
# A tibble: 177 × 10
variable mean median sd mad q5 q95 rhat ess_bulk ess_tail
<chr> <dbl> <dbl> <dbl> <dbl> <dbl> <dbl> <dbl> <dbl> <dbl>
1 theta[1] -0.457 -0.393 0.771 0.788 -1.84 0.686 1.00 30500. 13873.
2 theta[2] 1.47 1.46 0.238 0.233 1.09 1.86 1.00 8777. 11807.
3 theta[3] 1.51 1.50 0.244 0.241 1.12 1.92 1.00 8370. 11997.
4 theta[4] -0.454 -0.382 0.768 0.771 -1.84 0.671 1.00 30720. 14251.
5 theta[5] -0.451 -0.384 0.768 0.774 -1.83 0.680 1.00 30700. 12840.
6 theta[6] -0.449 -0.381 0.766 0.772 -1.81 0.681 1.00 30823. 13118.
7 theta[7] 0.261 0.343 0.556 0.527 -0.772 1.02 1.00 20344. 12386.
8 theta[8] 0.480 0.554 0.485 0.434 -0.430 1.13 1.00 19416. 11766.
9 theta[9] -0.461 -0.396 0.761 0.785 -1.81 0.662 1.00 32046. 14796.
10 theta[10] -0.455 -0.391 0.774 0.802 -1.84 0.677 1.00 31176. 14674.
11 theta[11] -0.450 -0.385 0.762 0.787 -1.80 0.673 1.00 30931. 13838.
12 theta[12] -0.448 -0.379 0.767 0.786 -1.83 0.676 1.00 32110. 13432.
13 theta[13] -0.449 -0.369 0.779 0.794 -1.85 0.692 1.00 33002. 12115.
14 theta[14] -0.463 -0.395 0.775 0.787 -1.83 0.685 1.00 32905. 13840.
15 theta[15] -0.458 -0.396 0.770 0.784 -1.83 0.680 1.00 30779. 14384.
16 theta[16] -0.454 -0.387 0.763 0.776 -1.82 0.677 1.00 32739. 14097.
17 theta[17] -0.459 -0.383 0.771 0.786 -1.84 0.680 1.00 31754. 14551.
18 theta[18] -0.455 -0.390 0.758 0.774 -1.80 0.669 1.00 30244. 12924.
19 theta[19] 1.26 1.26 0.256 0.248 0.831 1.67 1.00 9820. 12100.
20 theta[20] -0.459 -0.395 0.763 0.771 -1.82 0.676 1.00 29995. 13659.
21 theta[21] -0.459 -0.385 0.775 0.788 -1.86 0.684 1.00 30952. 13566.
22 theta[22] -0.457 -0.388 0.771 0.781 -1.84 0.679 1.00 29283. 14053.
23 theta[23] -0.455 -0.385 0.765 0.779 -1.82 0.674 1.00 29673. 13955.
24 theta[24] -0.457 -0.394 0.770 0.778 -1.84 0.683 1.00 28874. 13416.
25 theta[25] 0.250 0.328 0.562 0.533 -0.797 1.02 1.00 21958. 11757.
26 theta[26] 1.10 1.11 0.268 0.250 0.643 1.51 1.00 13632. 12826.
27 theta[27] 0.746 0.790 0.374 0.340 0.0633 1.27 1.00 18359. 11203.
28 theta[28] -0.453 -0.376 0.777 0.773 -1.87 0.688 1.00 31732. 14297.
29 theta[29] 0.850 0.888 0.340 0.309 0.244 1.34 1.00 16689. 11256.
30 theta[30] 1.42 1.42 0.237 0.231 1.04 1.81 1.00 8920. 11391.
31 theta[31] -0.457 -0.387 0.761 0.770 -1.82 0.674 1.00 32384. 15059.
32 theta[32] -0.458 -0.391 0.778 0.796 -1.84 0.692 1.00 33305. 12106.
33 theta[33] -0.456 -0.385 0.765 0.772 -1.82 0.681 1.00 30544. 14436.
34 theta[34] -0.454 -0.384 0.771 0.790 -1.82 0.689 1.00 30237. 14405.
35 theta[35] -0.457 -0.388 0.775 0.784 -1.85 0.679 1.00 31052. 15148.
36 theta[36] -0.457 -0.395 0.769 0.790 -1.84 0.681 1.00 32515. 13230.
37 theta[37] -0.451 -0.378 0.773 0.791 -1.83 0.687 1.00 32388. 14023.
38 theta[38] -0.461 -0.390 0.771 0.782 -1.83 0.681 1.00 30644. 13735.
39 theta[39] -0.455 -0.386 0.770 0.785 -1.82 0.676 1.00 28524. 13479.
40 theta[40] -0.459 -0.390 0.774 0.783 -1.84 0.674 1.00 30985. 14185.
41 theta[41] -0.455 -0.387 0.773 0.771 -1.86 0.681 1.00 32230. 13360.
42 theta[42] -0.461 -0.389 0.766 0.784 -1.84 0.666 1.00 29580. 13829.
43 theta[43] -0.450 -0.383 0.759 0.773 -1.82 0.667 1.00 31264. 14672.
44 theta[44] -0.450 -0.383 0.761 0.770 -1.81 0.665 1.00 31665. 13545.
45 theta[45] 0.980 1.00 0.299 0.278 0.455 1.42 1.00 13989. 11341.
46 theta[46] -0.453 -0.390 0.769 0.780 -1.83 0.685 1.00 28889. 12706.
47 theta[47] -0.448 -0.384 0.764 0.787 -1.80 0.683 1.00 32802. 13739.
48 theta[48] -0.441 -0.377 0.763 0.794 -1.79 0.692 1.00 29030. 13880.
49 theta[49] -0.454 -0.381 0.771 0.772 -1.85 0.670 1.00 29003. 14052.
50 theta[50] 0.851 0.886 0.339 0.307 0.241 1.34 1.00 15680. 10429.
51 theta[51] -0.451 -0.384 0.770 0.785 -1.83 0.684 1.00 32348. 14439.
52 theta[52] -0.453 -0.385 0.767 0.780 -1.82 0.675 1.00 32585. 13420.
53 theta[53] -0.452 -0.386 0.767 0.783 -1.81 0.680 1.00 30511. 13102.
54 theta[54] -0.452 -0.394 0.772 0.797 -1.82 0.701 1.00 32147. 14392.
55 theta[55] -0.442 -0.371 0.759 0.759 -1.79 0.676 1.00 31541. 13599.
56 theta[56] -0.455 -0.389 0.774 0.790 -1.83 0.689 1.00 31674. 13981.
57 theta[57] -0.446 -0.378 0.760 0.771 -1.80 0.666 1.00 30740. 14430.
58 theta[58] -0.463 -0.399 0.775 0.782 -1.84 0.681 1.00 32070. 14093.
59 theta[59] 0.249 0.330 0.567 0.539 -0.793 1.03 1.00 21373. 11756.
60 theta[60] -0.451 -0.384 0.760 0.766 -1.82 0.666 1.00 29591. 12609.
61 theta[61] 1.18 1.19 0.256 0.240 0.744 1.58 1.00 11702. 11992.
62 theta[62] -0.452 -0.384 0.770 0.774 -1.83 0.682 1.00 30832. 13753.
63 theta[63] -0.460 -0.389 0.775 0.789 -1.84 0.679 1.00 28320. 13207.
64 theta[64] 1.10 1.11 0.263 0.249 0.650 1.51 1.00 13077. 12994.
65 theta[65] -0.460 -0.393 0.770 0.791 -1.83 0.684 1.00 33409. 14098.
66 theta[66] -0.457 -0.382 0.764 0.776 -1.84 0.665 1.00 30183. 14007.
67 theta[67] -0.456 -0.384 0.759 0.770 -1.82 0.670 1.00 30756. 14791.
68 theta[68] -0.450 -0.375 0.771 0.780 -1.84 0.684 1.00 31975. 14152.
69 theta[69] -0.455 -0.385 0.768 0.770 -1.83 0.678 1.00 32341. 14187.
70 theta[70] -0.454 -0.385 0.769 0.781 -1.83 0.674 1.00 29753. 14084.
71 theta[71] -0.456 -0.386 0.766 0.779 -1.82 0.673 1.00 30752. 14284.
72 theta[72] 1.27 1.27 0.239 0.230 0.873 1.66 1.00 10442. 11963.
73 theta[73] -0.446 -0.380 0.764 0.770 -1.82 0.674 1.00 29411. 13401.
74 theta[74] -0.452 -0.388 0.766 0.777 -1.82 0.689 1.00 31288. 13629.
75 theta[75] -0.449 -0.381 0.760 0.768 -1.81 0.672 1.00 29867. 13113.
76 theta[76] 2.33 2.29 0.382 0.364 1.77 3.01 1.00 10971. 12287.
77 theta[77] -0.469 -0.402 0.781 0.796 -1.86 0.689 1.00 26618. 13635.
78 theta[78] 0.743 0.787 0.375 0.339 0.0574 1.27 1.00 18948. 11638.
79 theta[79] 1.26 1.26 0.253 0.246 0.837 1.67 1.00 10294. 12686.
80 theta[80] -0.452 -0.384 0.767 0.779 -1.83 0.673 1.00 32540. 14006.
81 theta[81] -0.459 -0.393 0.767 0.784 -1.83 0.672 1.00 31333. 13892.
82 theta[82] -0.454 -0.389 0.762 0.778 -1.81 0.675 1.00 34913. 14416.
83 theta[83] -0.455 -0.383 0.771 0.788 -1.83 0.685 1.00 30564. 14183.
84 theta[84] 1.58 1.57 0.241 0.238 1.20 1.99 1.00 8749. 10292.
85 theta[85] 0.482 0.551 0.475 0.440 -0.401 1.13 1.00 19151. 12502.
86 theta[86] -0.455 -0.390 0.765 0.784 -1.81 0.686 1.00 32271. 13338.
87 theta[87] 0.419 0.493 0.505 0.474 -0.520 1.10 1.00 18565. 12167.
88 theta[88] -0.447 -0.370 0.761 0.761 -1.80 0.684 1.00 31629. 14820.
89 theta[89] -0.457 -0.390 0.772 0.779 -1.83 0.676 1.00 30883. 12640.
90 theta[90] 0.250 0.331 0.563 0.537 -0.787 1.03 1.00 23189. 12188.
91 theta[91] -0.450 -0.382 0.768 0.786 -1.82 0.682 1.00 32606. 14400.
92 theta[92] 1.15 1.16 0.260 0.250 0.708 1.55 1.00 11996. 11953.
93 theta[93] -0.457 -0.384 0.772 0.779 -1.84 0.689 1.00 32992. 14280.
94 theta[94] 1.95 1.93 0.296 0.287 1.51 2.47 1.00 8267. 11311.
95 theta[95] 1.48 1.48 0.235 0.227 1.11 1.88 1.00 8689. 11447.
96 theta[96] -0.456 -0.386 0.774 0.778 -1.83 0.682 1.00 28902. 14284.
97 theta[97] -0.463 -0.390 0.779 0.788 -1.85 0.686 1.00 32083. 14443.
98 theta[98] -0.457 -0.380 0.775 0.784 -1.85 0.675 1.00 31768. 15188.
99 theta[99] -0.458 -0.386 0.772 0.771 -1.85 0.672 1.00 31462. 13287.
100 theta[100] -0.458 -0.392 0.775 0.791 -1.84 0.689 1.00 33029. 14353.
101 theta[101] -0.456 -0.388 0.769 0.794 -1.82 0.689 1.00 31082. 14923.
102 theta[102] 1.85 1.84 0.279 0.274 1.42 2.33 1.00 7859. 11726.
103 theta[103] -0.451 -0.384 0.764 0.786 -1.81 0.675 1.00 32884. 15056.
104 theta[104] 1.49 1.48 0.236 0.230 1.11 1.88 1.00 9078. 11160.
105 theta[105] -0.456 -0.392 0.771 0.791 -1.84 0.673 1.00 32176. 15433.
106 theta[106] 0.830 0.868 0.350 0.321 0.201 1.33 1.00 15239. 11297.
107 theta[107] 1.58 1.57 0.238 0.234 1.20 1.99 1.00 8139. 10489.
108 theta[108] 0.255 0.335 0.561 0.536 -0.779 1.03 1.00 23309. 11922.
109 theta[109] -0.455 -0.380 0.770 0.779 -1.85 0.680 1.00 29033. 13002.
110 theta[110] -0.459 -0.389 0.776 0.780 -1.86 0.684 1.00 31004. 12993.
111 theta[111] -0.456 -0.388 0.762 0.774 -1.81 0.676 1.00 30938. 15131.
112 theta[112] 0.255 0.329 0.553 0.536 -0.763 1.02 1.00 23485. 13098.
113 theta[113] -0.452 -0.383 0.767 0.783 -1.82 0.691 1.00 32840. 14285.
114 theta[114] -0.451 -0.383 0.764 0.773 -1.80 0.678 1.00 29074. 13827.
115 theta[115] 1.49 1.48 0.237 0.231 1.11 1.88 1.00 8501. 11957.
116 theta[116] -0.451 -0.379 0.776 0.794 -1.85 0.681 1.00 32045. 14303.
117 theta[117] -0.457 -0.388 0.767 0.777 -1.82 0.680 1.00 29228. 14169.
118 theta[118] -0.454 -0.388 0.769 0.786 -1.82 0.690 1.00 32596. 14241.
119 theta[119] -0.458 -0.394 0.772 0.794 -1.83 0.680 1.00 31877. 14171.
120 theta[120] -0.452 -0.392 0.761 0.785 -1.81 0.675 1.00 29645. 13521.
121 theta[121] 0.600 0.665 0.446 0.407 -0.230 1.21 1.00 17302. 11767.
122 theta[122] 0.255 0.333 0.565 0.532 -0.792 1.03 1.00 21975. 11096.
123 theta[123] -0.448 -0.384 0.757 0.771 -1.79 0.666 1.00 32792. 13790.
124 theta[124] -0.453 -0.380 0.771 0.789 -1.83 0.676 1.00 30435. 14634.
125 theta[125] -0.455 -0.384 0.766 0.785 -1.82 0.670 1.00 29946. 12441.
126 theta[126] 0.256 0.336 0.561 0.528 -0.778 1.03 1.00 23100. 11474.
127 theta[127] 0.829 0.867 0.353 0.324 0.199 1.33 1.00 15269. 11395.
128 theta[128] -0.461 -0.392 0.768 0.779 -1.84 0.684 1.00 29751. 14796.
129 theta[129] -0.452 -0.386 0.762 0.766 -1.81 0.679 1.00 28945. 13926.
130 theta[130] 1.73 1.72 0.258 0.250 1.33 2.18 1.00 7808. 11121.
131 theta[131] 0.257 0.340 0.557 0.525 -0.780 1.02 1.00 21890. 11814.
132 theta[132] 1.48 1.47 0.234 0.232 1.11 1.88 1.00 8456. 11129.
133 theta[133] -0.455 -0.383 0.762 0.767 -1.82 0.663 1.00 29630. 13547.
134 theta[134] 1.96 1.93 0.302 0.292 1.51 2.50 1.00 8374. 10212.
135 theta[135] -0.449 -0.379 0.763 0.771 -1.81 0.671 1.00 30292. 13797.
136 theta[136] -0.458 -0.386 0.764 0.775 -1.83 0.666 1.00 31394. 13888.
137 theta[137] -0.451 -0.386 0.773 0.781 -1.83 0.694 1.00 30874. 13888.
138 theta[138] -0.463 -0.393 0.777 0.797 -1.86 0.680 1.00 30554. 13935.
139 theta[139] -0.455 -0.389 0.764 0.774 -1.81 0.668 1.00 32699. 13416.
140 theta[140] 0.480 0.548 0.479 0.437 -0.412 1.13 1.00 19021. 11683.
141 theta[141] -0.462 -0.387 0.783 0.791 -1.87 0.688 1.00 31746. 13858.
142 theta[142] -0.454 -0.379 0.766 0.776 -1.82 0.667 1.00 30357. 14008.
143 theta[143] -0.443 -0.376 0.756 0.763 -1.81 0.667 1.00 31841. 14146.
144 theta[144] -0.462 -0.390 0.781 0.785 -1.87 0.692 1.00 31672. 13110.
145 theta[145] -0.454 -0.382 0.767 0.782 -1.83 0.678 1.00 32076. 14630.
146 theta[146] -0.447 -0.377 0.756 0.772 -1.81 0.672 1.00 30655. 13786.
147 theta[147] -0.448 -0.377 0.762 0.771 -1.82 0.672 1.00 31119. 13993.
148 theta[148] 1.27 1.27 0.240 0.232 0.878 1.66 1.00 11330. 12311.
149 theta[149] -0.454 -0.384 0.770 0.781 -1.85 0.674 1.00 30786. 13253.
150 theta[150] -0.453 -0.390 0.758 0.768 -1.80 0.671 1.00 31690. 14703.
151 theta[151] 0.255 0.335 0.552 0.527 -0.781 1.01 1.00 23165. 12652.
152 theta[152] -0.449 -0.390 0.757 0.766 -1.79 0.672 1.00 30935. 14562.
153 theta[153] 1.38 1.38 0.235 0.229 0.999 1.77 1.00 9483. 9798.
154 theta[154] -0.458 -0.385 0.775 0.788 -1.85 0.686 1.00 29890. 13049.
155 theta[155] -0.455 -0.390 0.776 0.784 -1.84 0.698 1.00 30947. 14572.
156 theta[156] -0.456 -0.389 0.775 0.786 -1.84 0.686 1.00 31529. 13385.
157 theta[157] -0.456 -0.384 0.764 0.772 -1.84 0.670 1.00 30730. 13870.
158 theta[158] -0.457 -0.391 0.769 0.788 -1.83 0.676 1.00 30642. 14063.
159 theta[159] 0.839 0.880 0.352 0.321 0.198 1.34 1.00 13546. 11720.
160 theta[160] -0.459 -0.385 0.778 0.789 -1.85 0.675 1.00 31204. 14006.
161 theta[161] 0.823 0.860 0.348 0.323 0.189 1.32 1.00 16493. 10876.
162 theta[162] 0.416 0.495 0.515 0.478 -0.548 1.11 1.00 18067. 11124.
163 theta[163] -0.451 -0.374 0.768 0.782 -1.82 0.674 1.00 31514. 14971.
164 theta[164] -0.460 -0.387 0.775 0.788 -1.84 0.683 1.00 32284. 14222.
165 theta[165] 0.850 0.884 0.337 0.315 0.237 1.33 1.00 17238. 12852.
166 theta[166] -0.460 -0.390 0.777 0.799 -1.84 0.684 1.00 29410. 13047.
167 theta[167] -0.457 -0.386 0.779 0.790 -1.86 0.697 1.00 30794. 13996.
168 theta[168] 1.10 1.11 0.266 0.254 0.639 1.51 1.00 13294. 11903.
169 theta[169] -0.453 -0.386 0.760 0.780 -1.80 0.669 1.00 30134. 13875.
170 theta[170] -0.456 -0.385 0.773 0.791 -1.82 0.688 1.00 28767. 14319.
171 theta[171] 0.761 0.811 0.382 0.347 0.0602 1.29 1.00 16166. 10466.
172 theta[172] -0.449 -0.385 0.766 0.777 -1.81 0.684 1.00 32463. 13765.
173 theta[173] -0.452 -0.386 0.770 0.778 -1.82 0.689 1.00 32465. 14506.
174 theta[174] -0.452 -0.385 0.762 0.772 -1.82 0.669 1.00 30771. 14502.
175 theta[175] -0.452 -0.389 0.768 0.774 -1.83 0.677 1.00 32278. 14695.
176 theta[176] -0.458 -0.389 0.775 0.786 -1.84 0.688 1.00 32891. 14234.
177 theta[177] -0.452 -0.389 0.761 0.778 -1.81 0.671 1.00 32562. 14337.
See more on my website
